全国首笔“数字人民币+TIPS海关实时扣税”业务落地惠州【附数字人民币交易规模预测】

(图片来源:摄图网)
近日,华显光电技术(惠州)有限公司成功使用数字人民币缴纳进口关税8880.76元和进口增值税24244.48元虚拟货币数字人民币。此次缴纳的税款通过国库信息处理系统(TIPS)的海关实时扣税功能进行处理,并在次一工作日顺利清算至国库。这是全国首次采用数字人民币钱包网签“三方协议”方式缴纳进口税收的案例,也标志着我国“数字人民币+TIPS海关实时扣税”业务在广东惠州率先实现了落地。
数字人民币是中国人民银行发行的一种数字货币,也被称为“电子人民币”或“数字货币”虚拟货币数字人民币。以人民币为基础,利用区块链和分布式账本技术进行发行和交易记录,实现了传统货币的数字化。数字人民币可以用于线上和线下的支付,与现金具有相同的法定地位。
随着第三方支付形式的普及率上升,我国纸质人民币的流转率不高,一方面不利于我国人民币作为法定货币的使用活跃度,另一方面,也不利于少部分群体(如老年人等)的支付便捷虚拟货币数字人民币。近年来,我国加快推进数字人民币的普及。
据中国人民银行发布的《中国数字人民币的研发进展白皮书》,以及央行行长发布数据显示,我国数字人民币交易规模从2021年6月的345亿元,上升至2021年12月的875.7亿元虚拟货币数字人民币。

展开全文
从银河证券的数字人民币跨境支付体系流程图来看,数字人民币在跨境结算时,省去了中间客户之间的流转,提升了跨境支付的效率,加强我国货币的主权地位,也相应节省中间费用,减轻对SWIFT体系的依赖,为扩大人民币在全球范围内的影响力创造必要条件虚拟货币数字人民币。

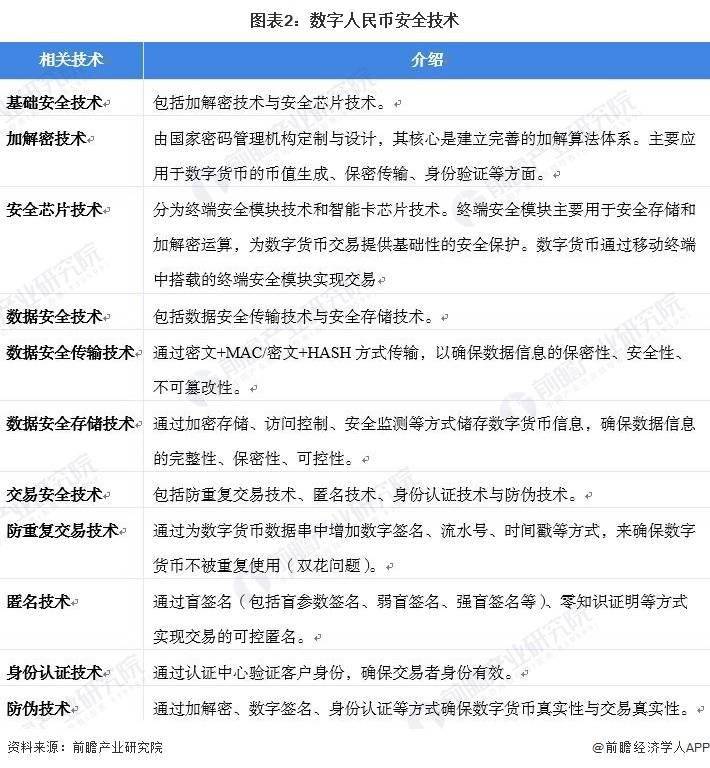
央行数字货币作为具有法定地位的货币,具有无限法偿性,应能实现代表国家信用、可以安全存储、能够安全交易、进行匿名流通等目标虚拟货币数字人民币。因而,安全属性是最核心的底层保障。据悉,我国数字人民币的相关安全技术部分技术处于专利阶段。

2021年6月至2021年12月,仅用半年时间,我国数字人民币的交易规模增长的53.82%虚拟货币数字人民币。目前,我国正处于数字人民币的推广期。未来随着我国数字人民币的试点区域铺展开,推广力度不断扩大,保守估计到2027年,我国数字人民币的交易规模将超5000亿元。

前瞻产业研究院认为,当前,我国数字人民币的探索走在了世界前列,初步积累了一些经验,但尚处在试点测试阶段,距离真正落地还需一定时间虚拟货币数字人民币。数字人民币相关的法律框架和制度体系建设、金融基础设施与运营技术路线的统筹协调、基于数字人民币的金融新业态发展、金融监管体系的完善、数字人民币的货币政策传导机制,以及数字人民币的国际化等,都是下一阶段数字人民币发展在理论与实践方面需要认真研究和探索的。但是,有一点可以肯定,数字人民币是加快数字化发展、建设数字中国的助推器,在网络技术和数字经济蓬勃发展的推动下,在中国不断提升的经济实力支撑下,数字人民币的未来大有可期。
前瞻经济学人APP资讯组
更多本行业研究分析详见前瞻产业研究院《》虚拟货币数字人民币。
同时前瞻产业研究院还提供、、、、、、、、、咨询等解决方案虚拟货币数字人民币。在招股说明书、公司年度报告等任何公开信息披露中引用本篇文章内容,需要获取前瞻产业研究院的正规授权。
更多深度行业分析尽在【前瞻经济学人APP】,还可以与500+经济学家/资深行业研究员交流互动虚拟货币数字人民币。






评论