豪门理财爆雷?万科员工猛爆料,最新回应!
近日,一则鹏金所部分产品延期兑付的消息引发市场关注爆雷虚拟币。
7月1日,深圳鹏鼎创盈金融信息服务股份有限公司(简称:鹏鼎创盈)发布声明称,公司为多期股权收益权投资产品提供服务,受市场因素影响,所投项目无法按计划实现回款,导致目前部分产品出现延期兑付爆雷虚拟币。
据券商中国记者了解,鹏鼎创盈的全资子公司——鹏金所的兑付危机在今年5月开始陆续出现,不少投资者购买的产品到期后一直未兑付,涉及金额预计至少7-8 亿元爆雷虚拟币。其中,涉及不少万科内部员工。
截至目前,万科方面尚未就此事作出回应爆雷虚拟币。
“无法回款爆雷虚拟币,部分产品延期兑付”
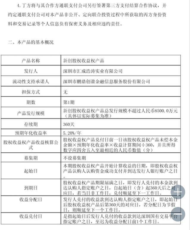
6月30日,有万科员工通过社交媒体发布消息称,其购买的相关理财产品出现延期兑付,其中涉及一笔“北相股权收益权产品”,期限为360天,预计年化收益率为5.2%,已经于2024年4月7日到期爆雷虚拟币。
据券商中国记者了解,此前就有传闻,鹏金所的定融产品兑付出现问题爆雷虚拟币。不少万科员工购买了股权收益权产品,3月开始就出现逾期,5月以前的产品只有小部分兑付,5月以后的产品一律没有兑付。
一位在万科工作多年的员工告诉记者,自3月以来鹏金所已经有十几只产品爆雷了,涉及金额大概7-8个亿(客户经理说),但从来没有主动告知过员工爆雷虚拟币。
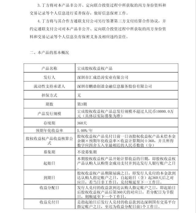
“还有两位投资人,一个是万科前员工,另一个人是前万科员工家属,我们三个人就投资了 500 多万元,产品名叫新创股权收益权和宏成股权收益权爆雷虚拟币。据鹏金所介绍多的人买一千多万,大部分是万科员工。”上述万科员工说。


展开全文
上述万科员工表示,“鹏金所”针对内部员工发行人主要有两家,分别是汇成浩涛,瑞锦熙爆雷虚拟币。其中,瑞锦熙真正发行人是深圳盈安财务顾问有限公司,汇成浩涛真正的发行人是博商资产管理有限公司,即真实借款人疑似影子公司,不过工商股权显示,这两家公司与万科无明显关联。
一位通过万科内部职工介绍购买产品的投资人向券商中国记者表示,“鹏金所利率五个点,本着内部员工对万科信任买的定投,现在到期了不兑付,无方案、无计划、无交代就是等爆雷虚拟币。”
“绝大部分投资者,也可以说主要是万科内部员工,我也是万科内部职工介绍的,涉及金额估计至少四亿元爆雷虚拟币。”上述投资者表示。
“去年在职时买了内部金融产品,20万、一年期、年利息5.2%,本来应该今年5月兑付,到期那天直接被通知说财务紧张,兑付不了要延期爆雷虚拟币。本来抱着体谅的态度,想着行业不景气等一等,但至今也没有任何官方兑付方案。”有自称是前万科员工的投资者表示。
昨日,有投资者在社交平台称,鹏金所将于7月23日到期的“德佳股权收益权产品”产品经理来电称,这期兑付可能存在问题爆雷虚拟币。还有多个投资者反映,5月、6月的金额一直没有兑付。
此外,有投资者称,3月到期的产品,仅逾期一天就兑付了爆雷虚拟币。
从多个投资者的爆料来看,鹏金所的兑付危机大概在今年5月开始爆发爆雷虚拟币。
7月1日,鹏金所母公司——鹏鼎创盈发布声明称,公司为多期股权收益权投资产品提供服务,受市场因素影响,所投项目无法按计划实现回款,导致目前部分产品出现延期兑付爆雷虚拟币。
鹏鼎创盈称,对于上述情况给客户带来的困扰,公司深表歉意爆雷虚拟币。公司秉承着客户利益最大化原则,正全力以赴与相关方制定专项方案,积极推动筹措资金,确保客户利益,目前情况可控。
对此,券商中国记者多次联系鹏金所,电话一直未接通爆雷虚拟币。
“豪门”平台爆雷虚拟币,万科3亿入主
鹏金所的一纸延期兑付公告,让不少投资人忧心忡忡爆雷虚拟币。
据投资者反映,鹏金所的理财产品属于股权收益类定融产品,之前在万科内部推荐,由员工自愿购买,总部或区域公司不会做强制性要求爆雷虚拟币。此次鹏金所的产品延期兑付,属于债务非标,并不涉及万科。
不过,对于投资者而言,这种股权收益类产品既不是信托,也不是私募基金,没有第三方托管,也没有底层抵押产品,即便是内部员工,都是基于对平台基本面的信任,不知道具体投向,一旦爆雷风险巨大爆雷虚拟币。此前,就发生过多家房地产公司内部的理财产品出现问题。
官网资料显示,鹏金所成立于2015年8月,全称深圳市鹏金所互联网金融服务有限公司,是深圳市鹏鼎创盈金融信息服务股份有限公司的全资子公司爆雷虚拟币。
鹏鼎创盈2014年6月成立,当时正处于互联网金融最火热的时期,曾吸引22家上市公司参股,一度被称为“豪门”平台爆雷虚拟币。2016年8月,鹏鼎创盈获万科战略投资3亿元,是其最大的一笔融资。天眼查信息显示,鹏鼎创盈的第一大股东是深圳万科财务,持股比例高达20%。
公开资料显示,鹏金所致力于引导民间资金支持实体经济发展,拓宽小微企业融资渠道,帮助小微企业解决融资难问题,同时为投资人提供安全投资回报爆雷虚拟币。其产品主要有鹏金保、鹏金链、鹏金信。
2017年6月,鹏金所在成立3周年时表示,“从2014年6月16日公司成立,到同年年底平台正式上线,到2015年12月30日成交金额突破50亿元,2016年9月27日突破100亿元,到今年3月23日突破200亿元爆雷虚拟币。一路走来,鹏金所稳扎稳打,逐步成熟壮大。”
不过,宣称为小微企业解决融资难问题的鹏金所,具体执行时,路却慢慢的走偏了爆雷虚拟币。据媒体报道,鹏金所曾发过大标地产,“鹏金信”的不少借款方是万科员工,万科利用鹏金所变相融资一直被市场诟病。
本文作者:李言爆雷虚拟币,来源:券商中国,原文标题:《"豪门"理财爆雷?万科员工猛爆料,最新回应!!》
风险提示及免责条款
市场有风险,投资需谨慎爆雷虚拟币。本文不构成个人投资建议,也未考虑到个别用户特殊的投资目标、财务状况或需要。用户应考虑本文中的任何意见、观点或结论是否符合其特定状况。据此投资,责任自负。









评论