厂商人士:小米智驾并不在第一梯队
来源:21世纪经济报道
原标题:雷军回应SU7爆燃事故:小米不会回避虚拟币币行情!关键8分钟究竟发生了啥?
作 者丨赵云帆 邓浩
编 辑丨朱益民 刘雪莹 李彤欣
小米SU7高速事故致伤亡事件还在继续发酵虚拟币币行情。
4月1日晚,雷军回应安徽SU7事故,称“心情非常沉重”,并表示无论发生什么,小米都不会回避虚拟币币行情。

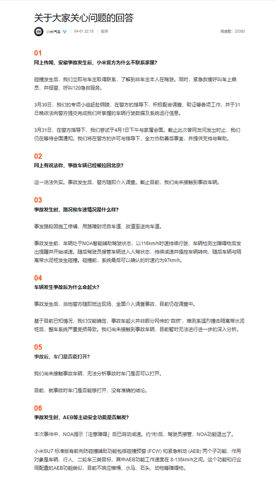
针对安徽事故,小米汽车在官微上发布《关于大家关心问题的回答》虚拟币币行情。关于车辆发生事故后为什么会起火,小米汽车表示:“事故发生后,当地警方随即抵达现场,全面介入调查事故,目前仍在调查中。基于目前已知情况,我们仅能确定,事故车起火并非部分网传的‘自燃’,推测系猛烈撞击隔离带水泥桩后,整车系统严重受损导致。我们尚未接触到事故车辆,目前暂时无法进行进一步的深入分析。”
关于事故后车门是否能打开?小米汽车表示:“我们尚未接触事故车辆,无法分析事故时车门是否可以打开虚拟币币行情。目前,就事故时车门是否能够打开,没有准确的结论。”

展开全文
关键8分钟究竟发生了啥虚拟币币行情?
4月1日下午,小米公司公开了涉事车辆在失事前后的车机信息虚拟币币行情。其显示,小米SU7事故车驾驶员曾在开启高速公路NOA(自动驾驶领航)的情况下检测到驾驶员双手一度离开方向盘。约7分半钟后,NOA检测到障碍物并开始减速,随后立即被驾驶员接管。事故在风险提示发出到撞击,过程仅为2秒。

而该事故诱因,疑似与高速修缮,顺向车道改入逆向车道,而小米SU7在开启NOA智驾且行驶时速超过百公里的情况下,无法及时识别道路障碍物并及时减速有关虚拟币币行情。
“整车厂里,小米智能驾驶并不在第一梯队虚拟币币行情。而从目前公开信息来看,小米汽车是检测出来障碍物,并开始减速了,”某零部件厂商人士对21世纪经济报道记者表示,“但现在都是高级辅助驾驶,需要驾驶员实时保持警觉状态接管的。”
“此外,现在需要关注的是车企有没有做好预警,宣传上有没有过分强调智能驾驶先进,而缺乏提醒风险虚拟币币行情。不过这还是需要等事故报告出来,才能做进一步分析。”上述人士告诉记者。
公开资料显示,小米智驾系统分为小米Pilot Pro和小米Pilot Max虚拟币币行情。而本次涉事故车辆小米SU7标准版为搭载Pilot Pro,即无激光雷达的版本,采用纯视觉方案。激光雷达被普遍认为在适应夜间不良光线条线下的安全性优于单纯的摄像头和毫米波雷达组合。但小米Pilot Pro和小米Pilot Max都允许用户开通NOA,包括对安全系数要求更高的高速公路NOA。
“从现在这个小米给的东西(事故车机信息)看,他们可能想说是在人驾驶的时候出的问题,但实际从人接管到出事儿就几秒钟虚拟币币行情。”另一家智驾企业人士告诉21世纪经济报道记者。
事实上,按照小米官方提供的信息,从NOA发出风险提示到驾驶员接管,中间间隔仅为1秒,距离碰撞时间仅为2秒虚拟币币行情。
而记者尝试读出语音提示:“请注意前方有障碍”,发现这一提示光阅读时间便接近2秒虚拟币币行情。
“也不能排除智驾是否出现问题,才需要人去接管”,前述智驾行业人士告诉记者虚拟币币行情。
他还建议,法律应该规定在高速NOA状态下,接管责任的归属在一定秒数内仍然归属于车厂虚拟币币行情。但由于当前智驾系统均为L3以下,按现有法规和规范,驾驶事故责任或仍可能归于驾驶员。
另一个值得注意的细节是虚拟币币行情,在22:36:48时,NOA发出“请手握方向盘”的预警信息时,驾驶人员是否执行了相关操作?如果没有执行,到22:44:24时再度发出碰撞预警提示之间,有长达近8分钟的时间,为何没有相关提醒?
“特斯拉的辅助驾驶每三十几秒会自动检测驾驶员有没有扶着方向盘,以及注意力是否集中,驾驶员如果没有做出回应,则会发出刺耳的语音提示;累计提示三次则在当次行驶过程中无法再使用辅助驾驶功能,必须手动接管虚拟币币行情。”一位特斯拉车主分享其使用辅助驾驶功能的体验称。
小米SU7在这近8分钟的时间内究竟发生了什么,还有待相关方面的调查虚拟币币行情。
(部分资料来自雷军微博、小米汽车官微)
SFC
本期编辑 刘雪莹
21君荐读
身家3420亿美元虚拟币币行情!马斯克登顶全球富豪榜
“人没了”虚拟币币行情,3人身亡!男友发声:女友遇难,两人只差一个婚礼!小米通报细节
小米通报“SU7高速碰撞爆燃”细节







评论